探索成本績效分析 助力財政管理提質增效—以A開發區辦公業務用房修繕項目成本績效分析為例
發布時間:2025-03-11資料來源:點擊:0
一、成本預算績效管理內涵
近年來,財政收支矛盾日益突出,壓減成本、提高質量和效益、講求績效,已經成為各級財政政策和預算管理的重要取向。成本預算績效管理已成為新一輪預算績效管理提質增效的重要趨向。全成本預算績效管理是基于成本、質量和效益比較分析的一種預算資金管理模式,是將投入、產出和結果三者有機結合進行管理的一系列預算實踐活動。
二、成本預算績效管理意義
(一)有助于推進預算績效管理提質增效
2018年《中共中央國務院 關于全面實施預算績效管理的意見》(中發〔2018〕34號)明確提出“注重結果導向、強調成本效益”的總體要求。在績效評價和管理的實踐中,成本效益的理念尚未牢固樹立,績效目標申報中存在成本指標“虛化”、質量指標與公共服務標準聯系“弱化”、效益指標“軟化”等問題;績效評價中存在決策、過程、產出和效益各項指標分別評價,重達標考核和合規審查,輕投入產出分析和成本效益分析的傾向。強調成本、效益和質量,實行全成本預算績效管理,將是預算績效管理提質增效改革的重要方向,是推進國家治理體系和治理能力現代化的內在要求,是實現財政預算和績效管理一體化的重要手段,更是優化財政資源配置,提升公共服務質量的關鍵舉措。
(二)有助于提升財政治理效能
全面掌握項目運行的“全成本”,有助于政府對公共產品的收費價格、補貼、投融資等機制進行統籌。對項目實施績效考核,尤其質量、效益和成本方面的綜合考核,并將考核結果與下年度預算資金安排相掛鉤,有助于強化過程監控,落實結果運用,壓實各方責任。全成本預算績效管理將成為進一步深化預算管理制度改革的重要突破口,牽引出凸顯成本效益的財政治理新模式。
(三)有助于減少政府部門無效低效支出
長期以來,我國預算資金分配模式主要采取“基數+增長”的固化方式,而且這種增長主要源于預算單位和財政部門的主觀意識,缺乏客觀依據,會導致一定程度的預算偏差,影響資金使用效益和財政資源的配置效率。采用“全成本核算”模式對預算進行績效管理,通過深入單位及預算部門進行預算績效分析從而開展準確的全成本預算,依據分析結果,核銷無效支出,核減低效支出,從而可以更為精準、有效地實現政府支出行為,進而優化財政資源配置效果,提高財政資金使用效益。
三、成本預算績效分析組織實施
(一)工作思路
成本預算績效分析主要圍繞“成本數據采集分析—成本關鍵要素分析—選用成本分析方法—分析測算單位成本”的思路來實施。首先,對項目支出歷史成本數據進行梳理加工,分析項目內容(費用)構成,找出影響成本的關鍵因素和成本變動趨勢;其次,按照成本效益分析法分析投入成本、產出質量與效益效果匹配對應的原則,全面衡量各項內容投入成本,運用科學合理可行的成本核算分析方法,剔除歷史成本中不合理因素,形成項目定額標準,測算出各項構成內容成本,從而得出該項目單位成本。
(二)工作程序
成本預算績效分析工作程序,主要包括準備階段、實施階段、總結應用三個階段。
1.準備階段工作。制定總體工作方案,明確成本預算績效分析的目的、主要內容、方式方法、分析程序、責任分工及時間安排等。
2.實施階段工作。審核收集的項目資料,全面了解項目具體內容、歷年實際支出情況、項目實施的具體做法、效益情況,多渠道獲取項目信息;對項目具體內容進行梳理,通過咨詢專家、對比分析等形式對該項目開展具體成本分析,正確劃分固定成本和變動成本、有效成本和無效成本、直接費用和間接費用,制定成本預算績效分析指標體系和標準體系。
3.總結應用階段。全面闡述項目背景、分析對象概況、分析的方式方法、成本效益分析、定額標準分析、問題及建議等,形成項目支出成本預算績效分析報告。
四、A開發區辦公業務用房修繕項目成本績效分析
(一)項目概況
為進一步貫徹落實全面實施預算績效管理的要求,更加強調成本效益,借鑒北京等地方開展成本預算績效的經驗,A開發區選取辦公業務用房修繕項目作為首個成本預算績效分析試點。主要工作目標:梳理、提煉A開發區財政修繕支出成本項目、成本內容和成本構成,科學合理分析測算修繕支出定額標準,探索修繕項目成本投入、提升實施質量和效益的有效方式,進一步提高財政資金使用效益。
項目實施單位主要為區級預算部門(單位),分析對象主要為區級黨的機關、人大機關、行政機關、政協機關、審判機關、檢察機關、各事業單位(不含學校、醫院)等部門(單位)辦公業務用房修繕(改造)項目。A開發區財政局2021年、2022年修繕支出金額分別為5,325.67萬元、4,931.69萬元。修繕(改造)項目實施的內容:主要包括辦公室、其他服務用房及附屬用房、公共衛生間及開水間、會議室、走廊、樓梯間、門廳、大堂、電氣工程(室內電氣及防雷工程)、消防工程等修繕內容及局部需要修繕的內容。
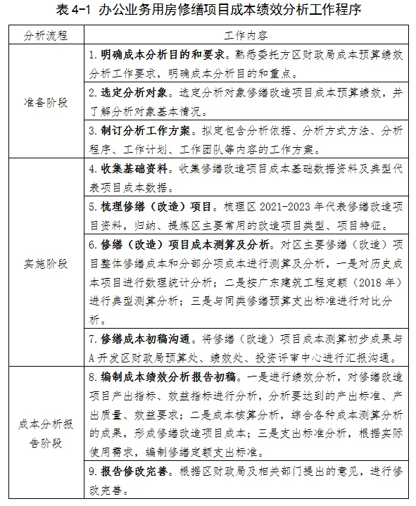
(二)分析工作程序
本次成本預算績效分析工作包括準備階段、實施階段、成本分析報告形成三個階段。具體見表4-1。

(三)修繕項目成本績效分析
1.績效分析
根據A開發區區級財政資金支出用途,該項目屬于“房屋維護維修類項目”,項目績效目標為預算部門(單位)正常辦公(業務)履職提供基礎保障。參照省、市預算績效指標庫,結合區近年同類項目績效目標申報表,修繕(改造)項目績效指標表設置見表4-2。

2.成本分析
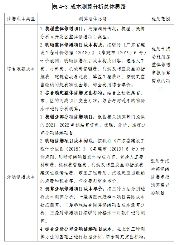
經梳理分析預算部門(單位)提供的資料,修繕項目可分為整體修繕 (改造) 、分部分項修繕 (改造) 類。整體修繕(改造)指以使用功能區域性質劃分,如辦公室、其他服務用房及附屬用房,公共衛生間及開水間,小會議室、接待等內容的修繕改造。局部修繕改造指局部需要進行修繕改造的內容,屬于分部分項實施的內容,如:塊料樓地面、塊料踢腳線等內容。針對該兩類修繕成本測算總體思路見表4-3。

(四)分析工作成果及成效
為進一步健全修繕項目的預算申報和審核,在成本績效分析的基礎上,形成《A開發區屬行政事業單位辦公業務用房綜合修繕標準》,詳見表4-4。該成本績效分析成果被A開發區財政部門采納,用于2025年預算的編報和審核。主要工作成效:一是規范了A區預算部門修繕項目申報的格式和標準,預算部門根據修繕內容分別按照整體修繕標準和分項修繕標準進行申報;二是完善了修繕項目的管理制度和流程;三是降低了修繕類項目支出成本約5%。

五、未來展望
2024年11月,廣東省財政廳印發《廣東省財政廳關于開展成本預算績效管理的實施意見》(粵財績〔2024〕2號),為下一步推進成本預算績效管理作出工作部署,明確在重大項目、公共服務、轉移支付、行政運行等重點領域開展成本預算績效管理。成本預算績效分析核心目的是加強財政資源統籌,尋求提升財政資金使用效益的路徑和方法,為政策調整和項目管理改進提供新思路,讓財政資金使用更加有效。廣咨國際將充分發揮在工程咨詢、績效管理、造價咨詢等領域的專業綜合優勢,助力預算績效管理2.0版提質增效。
作者簡介
胡順能 高級工程師,咨詢工程師(投咨),一級造價工程師(土建、水利)。








